走进崇正
崇正介绍
崇正产业
精彩历程
华彩篇章
集团荣誉
精品产业
崇正水泥
崇正地产
崇正盛达玻璃
崇正盛达家居
齐能光电
文化与公益
崇正文化
崇正公益
新闻中心
公司动态
行业新闻
各子公司
山东崇正特种水泥有限公司
山东沾化崇正水泥有限公司
天津天旺崇正水泥有限责任公司
淄博崇正房地产开发有限公司
山东崇正盛达玻璃有限公司
山东崇正盛达家居有限公司
淄博齐能光电科技有限公司
联系我们
首页
| 帮助中心
专业技术
精益求精
f
Focus on
building
materials
and deepen development
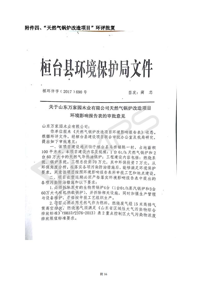
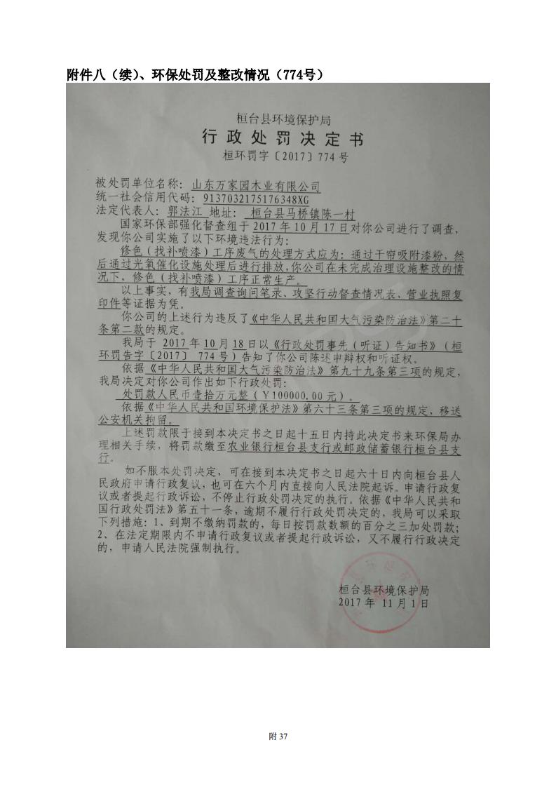
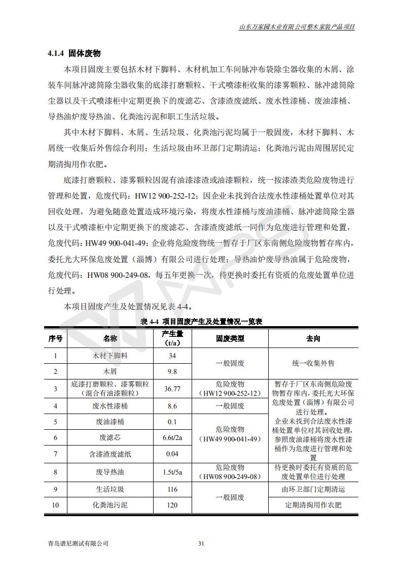
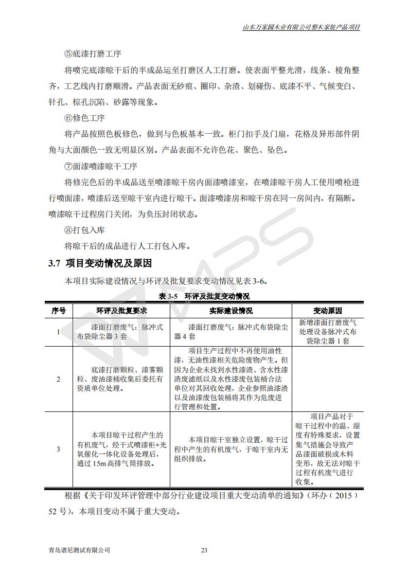
山东万家园木业有限公司整木家装产品项目竣工环境保护验收监测报告
来源:
|
作者:
pmoe77c38
|
发布时间:
2018-02-14
|
1078
次浏览
|
分享到:
上一篇:
山东万家园木业有限公......
下一篇:
山东万家园家居有限公......
CULTURE
新闻中心
Copyright @ 崇正控股集团有限公司 鲁ICP10035687
版权声明 | 隐私保护 | 友情链接 | 网站地图 | 联系我们